安全生產永續運行是數據中心核心目標之一。新建數據中心項目的運行維護相當復雜,但行業內對基礎設施運維能力關注并不多,很多項目對基礎設施運維需求并沒有清晰全面的描述。
回顧參加數據中心基礎設施建設和運行的經驗教訓,筆者認識到關注數據中心運行維護需求,打造基礎設施級可維護能力,不僅大量減少建設過程中的變更、返工,還可減少運行故障隱患,并避免投產后的改造。在此,特初步梳理基礎設施級運維需求,與同行分享和探討。
一 基礎設施維護需求
1.數據中心資源組成
行業內將數據中心運行資源分為兩個級別:I和業務級、基礎設施級。基礎設施級運行資源包括四個要素:建筑、物理基礎設施、基礎設施監控/維修工具備件、運維團隊。數據中心資源圖如圖1所示。
2.什么是基礎設施級運維需求
為提供連續不中斷服務,數據中心基礎設施應既能實現正常運行,又同時支持故障快速發現定位和修復,保持功能不中斷:
①建筑及物理基礎設施應有監視維護條件,支持快速修復故障,同時正常工作;
②監控系統功能全面,運行正常,迅速發現故障和異常;
③維修工具備品資源便利好用,支持維護工作開展;
④基礎設施運維團隊可順利完成現場工作。
3.基礎設施級運維需求的實現
通常在四個層次上實現:
①站點級可維護:通過完全獨立的多站點,實現數據中心級并行維護;常見方式有同城備份中心、異地災備中心、兩地三中心等;
②系統級可維護:通過系統架構上設備和路徑冗余,實現專業系統的并行維護,如2N系統、雙冷源空調系統、柴油發電系統等應急電源,TIA-942、GB50174-2017等主要數據中心標準對此有具體描述;
③功能級可維護:各專業系統、設備和機組具備正常工作條件、可運維功能可以正確實現;主要通過系統設計、安裝、調試實現;
④部件級可運維:設備設施的部件功能可被調整、監控、清洗、更換。具體主要散見各專業系統設計安裝規范,通過安裝實現;
⑤運維團隊支持運維:運維團隊有合格資質,人力充足,能貼近設備現場長期工作,監控、維護工具齊全易用。
上述5個方面中,功能級、部件級、基礎設施運維團隊的可維護性要求常常被忽略,出現各種問題。
二 基礎設施運維團隊
常見問題是,重視IT技術、業務運維團隊需要,忽視基礎設施運維團隊的需要,把電工值班室作為運維團隊唯一工作區,功能空間規劃面積不足,布局不合理,使用不便。
一線基礎設施運維值守團隊需貼近設備現場并長期工作,工作形式多樣,現場工作區應解決下列功能面積:
①一線監控區:關鍵設施監控區(電工值班室)、建筑設施監控區(安防消防值班室);
②現場團隊工作區:簡單會議/培訓、廠商接待/臨時工作;
③一線管理辦公區:生產輔助管理、辦公、茶水區、維修清掃區;
④圖紙文檔區:各專業竣工圖紙資料等。此外,應鄰近建筑入口、高低壓供電設備區,建筑邊角區位置
三 運維監控設備和維修工具
常見問題是:對各類運維監控設備總量及所需用電量、建筑空間估計不足,未設專用設備機房,配電結構不夠安全等。特別是有可能UPS設備容量、配電系統結構變化,會導致建設中的大量修改。
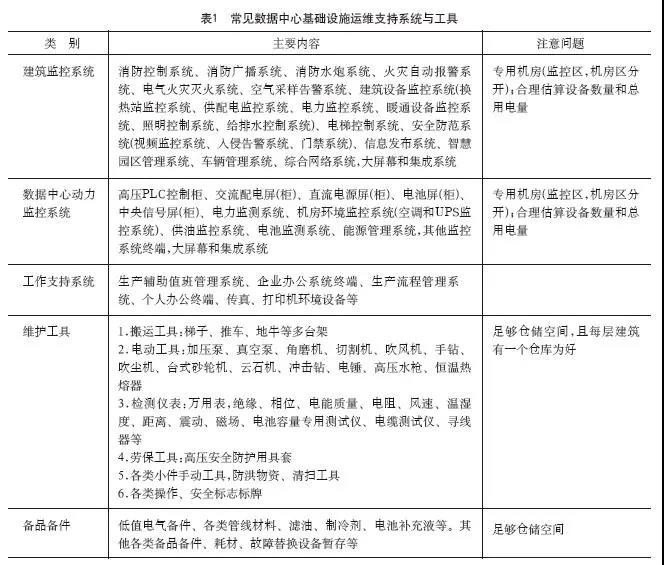
某A級中型數據中心基礎設施監控系統與運維工具如表1所示。
建議安排專用機房和倉庫,配備專用UPS系統和獨立配電結構。
四 可維護的建筑可能
最常見問題是支持人員和貨物不可達設備維修部位,或缺乏水電等維修支持資源。
1.可達性
建筑應支持人員和貨物設備可達安裝位置需求具體見表2。
2.清洗維護需求
建筑應提供場地、水、電、排水等維修資源支持,滿足設備部件清洗維護需要,具體見表3。
五 物理基礎設施設備運維需求
建設中的常見問題是缺少操作間距和不可維護,如設備部件安裝打不開門,不能清洗、更換、測量等問題。物理基礎設施設備的運維需求見表4。
